兴化三水园论坛

查看: 442|回复: 3

[街谈巷议] 江苏6家农商行,拟合并组建新银行!

  [复制链接]
发表于 前天 10:46 | 显示全部楼层 |阅读模式 来自 中国江苏泰州

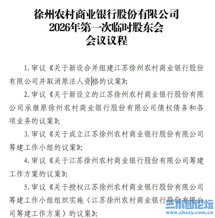
近日,徐州农商银行、新沂农商银行、丰县农商银行、睢宁农商银行、邳州农商银行、沛县农商银行等6家徐州地区的农商银行同时发布临时股东会公告,宣布于2月28日下午召开2026年第一次临时股东会,审议《关于新设合并组建江苏徐州农村商业银行股份有限公司并取消原法人资格的议案》等多项议案。


这意味着,上述6家农商行即将合并组建新的徐州农商银行。


360截图20260310104511548.jpg

徐州农商银行临时股东会会议议程截图公开资料显示,徐州农商银行于2020年9月由原徐州淮海、铜山、彭城三家农村商业银行合并新设成立,拥有70多年深厚的金融历史底蕴,拥有 139个营业网点,300多个普惠金融服务点。

来源 | 人民网江苏 徐州农商银行

回复

使用道具 举报

 楼主| 发表于 前天 10:48 | 显示全部楼层 来自 中国江苏泰州
这是什么信号?我看着有点像农村学校合并的意思啊
回复

使用道具 举报

发表于 昨天 15:44 | 显示全部楼层 来自 中国江苏泰州
重新洗牌?
回复

使用道具 举报

发表于 昨天 15:54 | 显示全部楼层 来自 中国江苏泰州
抱团取暖
回复

使用道具 举报

您需要登录后才可以回帖 登录 | 立即注册

本版积分规则



QQ|客服|举报|Archiver|手机版|小黑屋|兴化三水园论坛 ( 苏ICP备20024052号 )

GMT+8, 2026-3-12 01:01 , Processed in 0.073316 second(s), 23 queries .

Copyright © 兴化市艺博网络科技服务有限公司 (https://www.xhssy.com.cn/) 版权所有 All Rights Reserved.

声明∶本论坛帖文观点仅代表作者本人,文责自负,兴化三水园论坛系信息发布平台,仅提供信息存储空间服务,如发现有侵权行为,请与我们联系。

网站常年法律顾问:汤荣华律师,手机:13852687313

快速回复 返回顶部 返回列表